Contact Us
Contact
English
Menu
About Us
About Us
Corporate Philosophy
Message
Corporate Data
Organization Chart
Locations/business and product departments
Corporate Governance (Teijin Group)
Sustainability Policy (Teijin Group)
Close
Business Fields
Products & Services
Products & Services
Plants,Construction and Maintenance
Wet-type Flue Gas Desulfurization System
Dry-type Flue Gas Denitration System
Flue gas denitrification equipment for ships
Pressure Vessels (Heat Exchangers/Towers, Vessels and Reactors)
Automation Equipment
Gantry Loader System
EV-related equipment
Leakage Inspection System (Helium gas/Helium gas collect device/Argon gas)
TELPUYO HAND
Metal Powders (Package filtration materials for synthetic fibers)
ULTRESSA
Close
News
Site Map
English
Home
About Us
Organization Chart
About Us
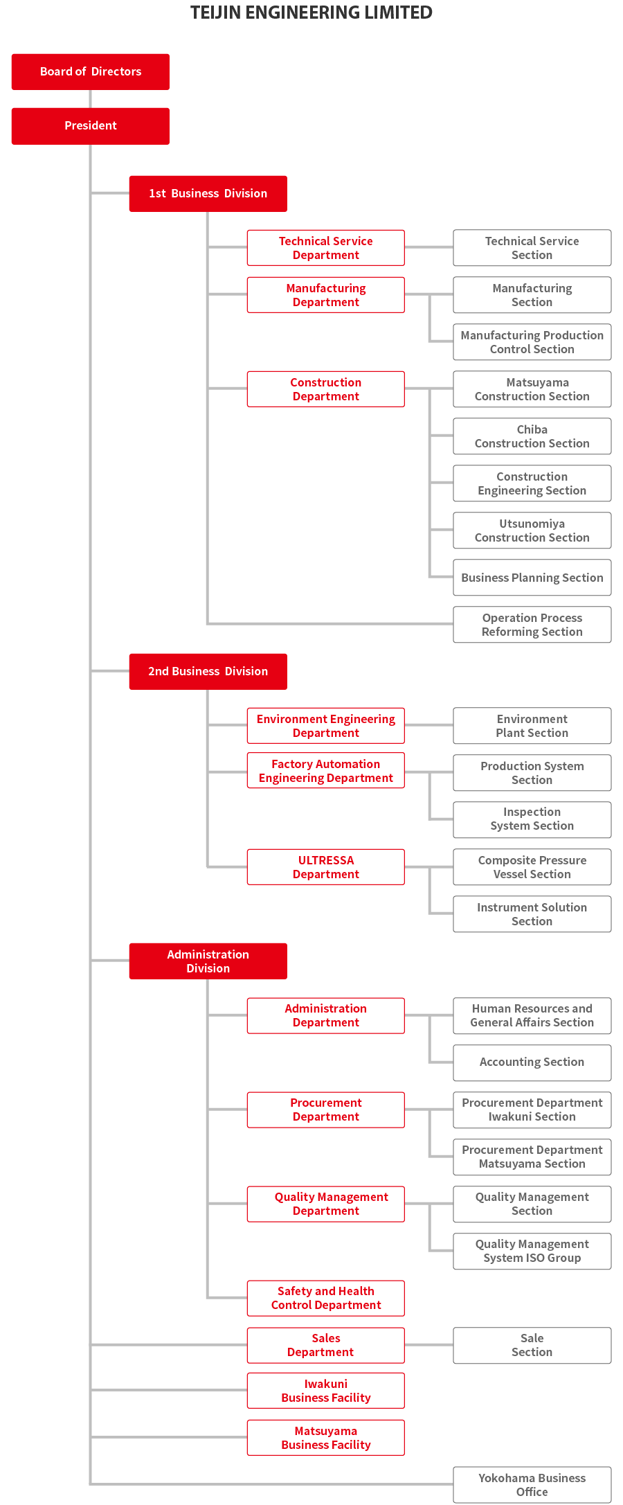
Organization Chart
Organization Chart(4/2026)
ISO9001-Compliant Organization